博彩网站

长者助手
手机版
设为首页|加入收藏
首页 > 专题 > 广东加强旅游服务质量和信用体系建设 > 市场管理

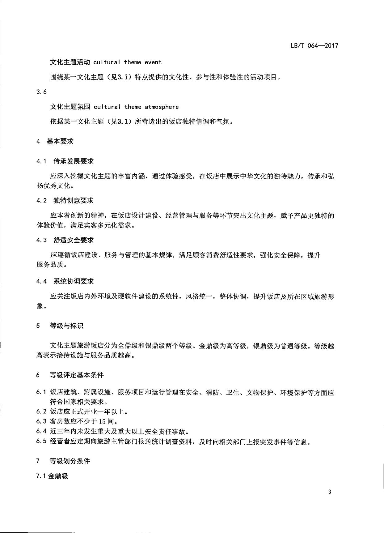
博彩网站关于开展文化主题旅游饭店评定工作检查的通知

时间 : 2023-11-28 15:34 来源 : 本网 【字体: 【打印】
分享到:

230808153936253000_博彩网站关于开展文化主题旅游饭店评定工作检查的通知_01.jpg230808153936253000_博彩网站关于开展文化主题旅游饭店评定工作检查的通知_04.jpg230808153936253000_博彩网站关于开展文化主题旅游饭店评定工作检查的通知_05.jpg230808153936253000_博彩网站关于开展文化主题旅游饭店评定工作检查的通知_06.jpg230808153936253000_博彩网站关于开展文化主题旅游饭店评定工作检查的通知_07.jpg230808153936253000_博彩网站关于开展文化主题旅游饭店评定工作检查的通知_08.jpg230808153936253000_博彩网站关于开展文化主题旅游饭店评定工作检查的通知_09.jpg230808153936253000_博彩网站关于开展文化主题旅游饭店评定工作检查的通知_10.jpg230808153936253000_博彩网站关于开展文化主题旅游饭店评定工作检查的通知_11.jpg230808153936253000_博彩网站关于开展文化主题旅游饭店评定工作检查的通知_12.jpg