博彩网站

长者助手
手机版
设为首页|加入收藏
首页 > 专题 > 广东加强旅游服务质量和信用体系建设 > 市场管理

省文化和旅游厅关于转发2021年度公共数字文化建设验收结果通报的通知

时间 : 2023-11-29 15:24 来源 : 本网 【字体: 【打印】
分享到:

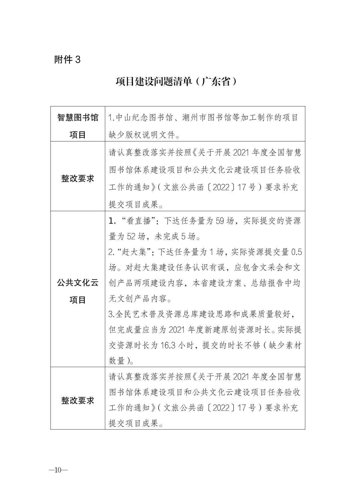
230404104552853140_省文化和旅游厅关于转发2021年度公共数字文化建设验收结果通报的通知_01.jpg230404104552853140_省文化和旅游厅关于转发2021年度公共数字文化建设验收结果通报的通知_02.jpg230404104552853140_省文化和旅游厅关于转发2021年度公共数字文化建设验收结果通报的通知_03.jpg230404104552853140_省文化和旅游厅关于转发2021年度公共数字文化建设验收结果通报的通知_04.jpg230404104552853140_省文化和旅游厅关于转发2021年度公共数字文化建设验收结果通报的通知_05.jpg230404104552853140_省文化和旅游厅关于转发2021年度公共数字文化建设验收结果通报的通知_06.jpg230404104552853140_省文化和旅游厅关于转发2021年度公共数字文化建设验收结果通报的通知_07.jpg230404104552853140_省文化和旅游厅关于转发2021年度公共数字文化建设验收结果通报的通知_08.jpg230404104552853140_省文化和旅游厅关于转发2021年度公共数字文化建设验收结果通报的通知_09.jpg230404104552853140_省文化和旅游厅关于转发2021年度公共数字文化建设验收结果通报的通知_10.jpg