博彩网站

长者助手
手机版
设为首页|加入收藏
首页 > 专题 > 广东加强旅游服务质量和信用体系建设 > 市场管理

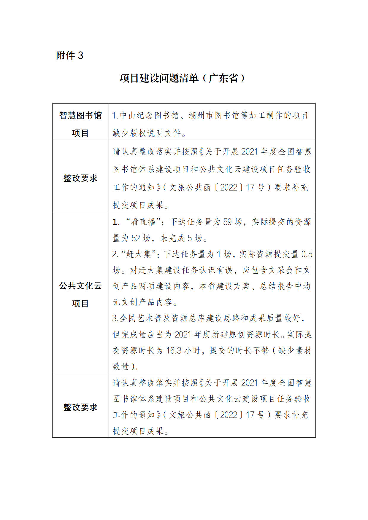
关于公布2021年度全国智慧图书馆体系建设项目和公共文化云建设项目验收结果的通报

时间 : 2023-11-29 15:17 来源 : 本网 【字体: 【打印】
分享到:

关于公布2021年度全国智慧图书馆体系建设项目和公共文化云建设项目验收结果的通报_1.jpg关于公布2021年度全国智慧图书馆体系建设项目和公共文化云建设项目验收结果的通报_2.jpg关于公布2021年度全国智慧图书馆体系建设项目和公共文化云建设项目验收结果的通报_3.jpg关于公布2021年度全国智慧图书馆体系建设项目和公共文化云建设项目验收结果的通报_4.jpg关于公布2021年度全国智慧图书馆体系建设项目和公共文化云建设项目验收结果的通报_5.jpg关于公布2021年度全国智慧图书馆体系建设项目和公共文化云建设项目验收结果的通报_6.jpg关于公布2021年度全国智慧图书馆体系建设项目和公共文化云建设项目验收结果的通报_7.jpg关于公布2021年度全国智慧图书馆体系建设项目和公共文化云建设项目验收结果的通报_8.jpg