博彩网站

长者助手
手机版
设为首页|加入收藏
首页 > 专题 > 广东加强旅游服务质量和信用体系建设 > 信用建设

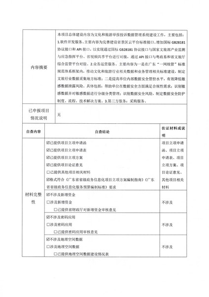
项目立项申请表-省文化和旅游厅正规博彩网站监管标准化服务(2022年)项目2.0

时间 : 2022-11-23 11:26 来源 : 本网 【字体: 【打印】
分享到:

附件1 项目立项申请表-省文化和旅游厅正规博彩网站监管标准化服务(2022年)项目2.0_页面_1.jpg

附件1 项目立项申请表-省文化和旅游厅正规博彩网站监管标准化服务(2022年)项目2.0_页面_2.jpg

附件1 项目立项申请表-省文化和旅游厅正规博彩网站监管标准化服务(2022年)项目2.0_页面_3.jpg

附件1 项目立项申请表-省文化和旅游厅正规博彩网站监管标准化服务(2022年)项目2.0_页面_4.jpg

附件1 项目立项申请表-省文化和旅游厅正规博彩网站监管标准化服务(2022年)项目2.0_页面_5.jpg