博彩网站

长者助手
手机版
设为首页|加入收藏
首页 > 专题 > 广东加强旅游服务质量和信用体系建设 > 质量提升

博彩网站转发博彩网站 - 亚洲正规博彩网站办公厅关于开展第二批国家旅游休闲街区认定工作的通知

时间 : 2022-11-23 17:19 来源 : 本网 【字体: 【打印】
分享到:

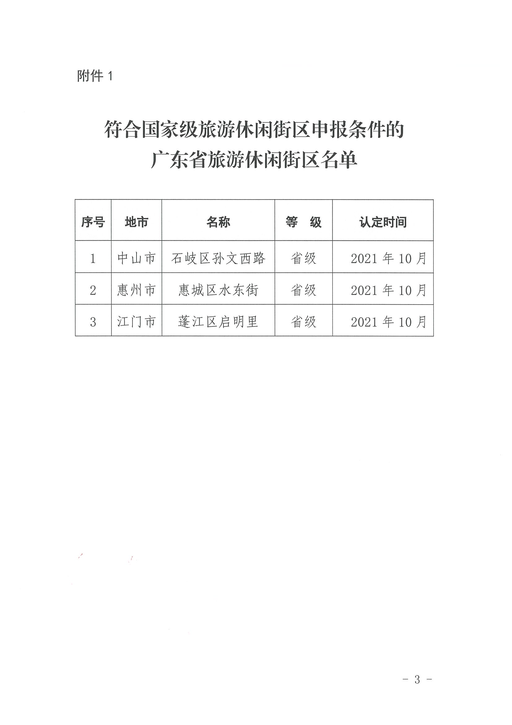
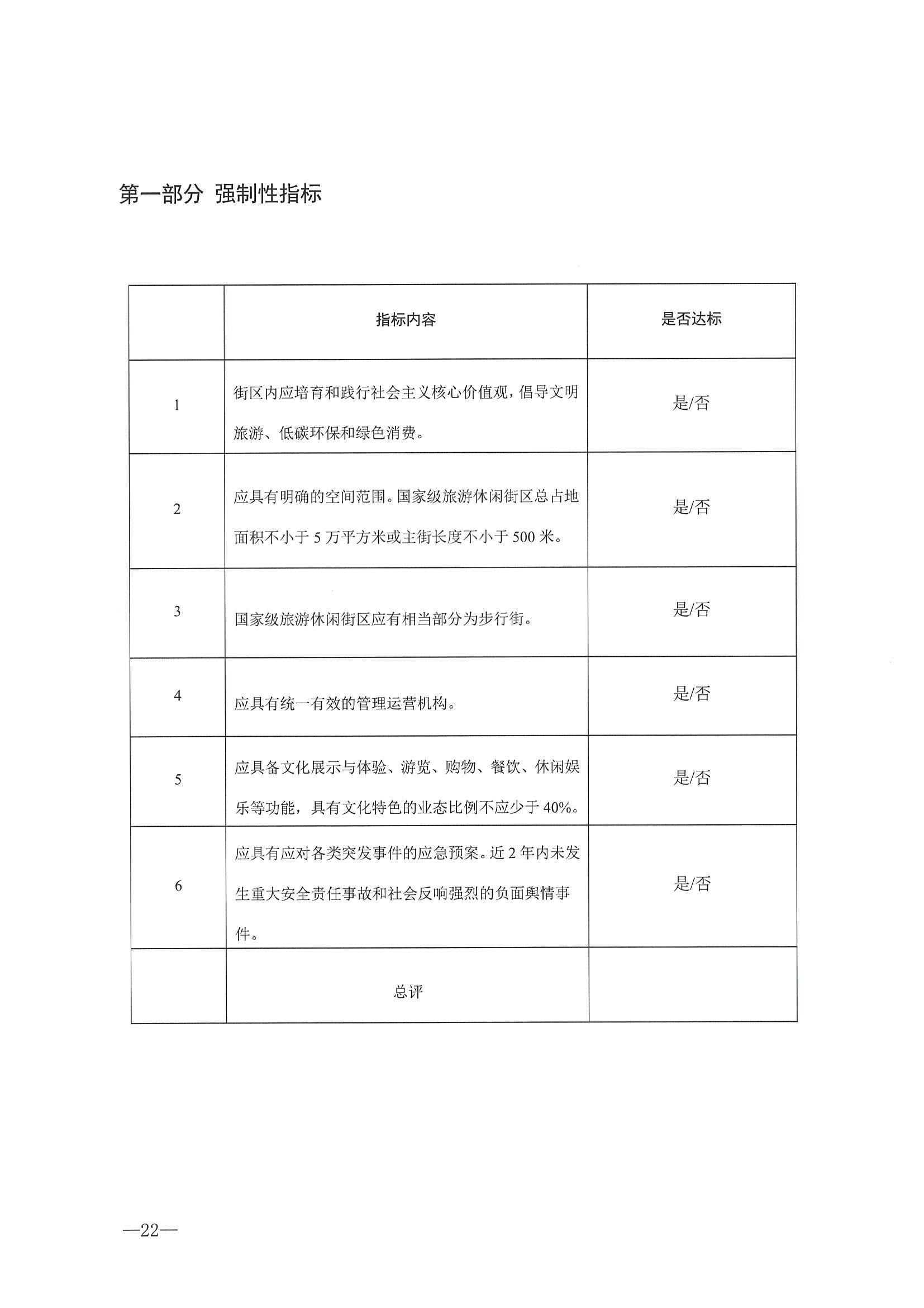
221026114806284500_博彩网站转发博彩网站 - 亚洲正规博彩网站办公厅关于开展第二批国家旅游休闲街区认定工作的通知_页面_01.jpg221026114806284500_博彩网站转发博彩网站 - 亚洲正规博彩网站办公厅关于开展第二批国家旅游休闲街区认定工作的通知_页面_02.jpg221026114806284500_博彩网站转发博彩网站 - 亚洲正规博彩网站办公厅关于开展第二批国家旅游休闲街区认定工作的通知_页面_03.jpg221026114806284500_博彩网站转发博彩网站 - 亚洲正规博彩网站办公厅关于开展第二批国家旅游休闲街区认定工作的通知_页面_04.jpg221026114806284500_博彩网站转发博彩网站 - 亚洲正规博彩网站办公厅关于开展第二批国家旅游休闲街区认定工作的通知_页面_05.jpg221026114806284500_博彩网站转发博彩网站 - 亚洲正规博彩网站办公厅关于开展第二批国家旅游休闲街区认定工作的通知_页面_06.jpg221026114806284500_博彩网站转发博彩网站 - 亚洲正规博彩网站办公厅关于开展第二批国家旅游休闲街区认定工作的通知_页面_07.jpg221026114806284500_博彩网站转发博彩网站 - 亚洲正规博彩网站办公厅关于开展第二批国家旅游休闲街区认定工作的通知_页面_08.jpg221026114806284500_博彩网站转发博彩网站 - 亚洲正规博彩网站办公厅关于开展第二批国家旅游休闲街区认定工作的通知_页面_09.jpg221026114806284500_博彩网站转发博彩网站 - 亚洲正规博彩网站办公厅关于开展第二批国家旅游休闲街区认定工作的通知_页面_10.jpg221026114806284500_博彩网站转发博彩网站 - 亚洲正规博彩网站办公厅关于开展第二批国家旅游休闲街区认定工作的通知_页面_11.jpg221026114806284500_博彩网站转发博彩网站 - 亚洲正规博彩网站办公厅关于开展第二批国家旅游休闲街区认定工作的通知_页面_12.jpg221026114806284500_博彩网站转发博彩网站 - 亚洲正规博彩网站办公厅关于开展第二批国家旅游休闲街区认定工作的通知_页面_13.jpg221026114806284500_博彩网站转发博彩网站 - 亚洲正规博彩网站办公厅关于开展第二批国家旅游休闲街区认定工作的通知_页面_14.jpg221026114806284500_博彩网站转发博彩网站 - 亚洲正规博彩网站办公厅关于开展第二批国家旅游休闲街区认定工作的通知_页面_15.jpg221026114806284500_博彩网站转发博彩网站 - 亚洲正规博彩网站办公厅关于开展第二批国家旅游休闲街区认定工作的通知_页面_16.jpg221026114806284500_博彩网站转发博彩网站 - 亚洲正规博彩网站办公厅关于开展第二批国家旅游休闲街区认定工作的通知_页面_17.jpg221026114806284500_博彩网站转发博彩网站 - 亚洲正规博彩网站办公厅关于开展第二批国家旅游休闲街区认定工作的通知_页面_18.jpg221026114806284500_博彩网站转发博彩网站 - 亚洲正规博彩网站办公厅关于开展第二批国家旅游休闲街区认定工作的通知_页面_19.jpg221026114806284500_博彩网站转发博彩网站 - 亚洲正规博彩网站办公厅关于开展第二批国家旅游休闲街区认定工作的通知_页面_20.jpg221026114806284500_博彩网站转发博彩网站 - 亚洲正规博彩网站办公厅关于开展第二批国家旅游休闲街区认定工作的通知_页面_21.jpg221026114806284500_博彩网站转发博彩网站 - 亚洲正规博彩网站办公厅关于开展第二批国家旅游休闲街区认定工作的通知_页面_22.jpg221026114806284500_博彩网站转发博彩网站 - 亚洲正规博彩网站办公厅关于开展第二批国家旅游休闲街区认定工作的通知_页面_23.jpg221026114806284500_博彩网站转发博彩网站 - 亚洲正规博彩网站办公厅关于开展第二批国家旅游休闲街区认定工作的通知_页面_24.jpg221026114806284500_博彩网站转发博彩网站 - 亚洲正规博彩网站办公厅关于开展第二批国家旅游休闲街区认定工作的通知_页面_25.jpg221026114806284500_博彩网站转发博彩网站 - 亚洲正规博彩网站办公厅关于开展第二批国家旅游休闲街区认定工作的通知_页面_26.jpg221026114806284500_博彩网站转发博彩网站 - 亚洲正规博彩网站办公厅关于开展第二批国家旅游休闲街区认定工作的通知_页面_27.jpg221026114806284500_博彩网站转发博彩网站 - 亚洲正规博彩网站办公厅关于开展第二批国家旅游休闲街区认定工作的通知_页面_28.jpg221026114806284500_博彩网站转发博彩网站 - 亚洲正规博彩网站办公厅关于开展第二批国家旅游休闲街区认定工作的通知_页面_29.jpg221026114806284500_博彩网站转发博彩网站 - 亚洲正规博彩网站办公厅关于开展第二批国家旅游休闲街区认定工作的通知_页面_30.jpg221026114806284500_博彩网站转发博彩网站 - 亚洲正规博彩网站办公厅关于开展第二批国家旅游休闲街区认定工作的通知_页面_31.jpg221026114806284500_博彩网站转发博彩网站 - 亚洲正规博彩网站办公厅关于开展第二批国家旅游休闲街区认定工作的通知_页面_32.jpg221026114806284500_博彩网站转发博彩网站 - 亚洲正规博彩网站办公厅关于开展第二批国家旅游休闲街区认定工作的通知_页面_33.jpg221026114806284500_博彩网站转发博彩网站 - 亚洲正规博彩网站办公厅关于开展第二批国家旅游休闲街区认定工作的通知_页面_34.jpg221026114806284500_博彩网站转发博彩网站 - 亚洲正规博彩网站办公厅关于开展第二批国家旅游休闲街区认定工作的通知_页面_35.jpg221026114806284500_博彩网站转发博彩网站 - 亚洲正规博彩网站办公厅关于开展第二批国家旅游休闲街区认定工作的通知_页面_36.jpg221026114806284500_博彩网站转发博彩网站 - 亚洲正规博彩网站办公厅关于开展第二批国家旅游休闲街区认定工作的通知_页面_37.jpg221026114806284500_博彩网站转发博彩网站 - 亚洲正规博彩网站办公厅关于开展第二批国家旅游休闲街区认定工作的通知_页面_38.jpg221026114806284500_博彩网站转发博彩网站 - 亚洲正规博彩网站办公厅关于开展第二批国家旅游休闲街区认定工作的通知_页面_39.jpg221026114806284500_博彩网站转发博彩网站 - 亚洲正规博彩网站办公厅关于开展第二批国家旅游休闲街区认定工作的通知_页面_40.jpg221026114806284500_博彩网站转发博彩网站 - 亚洲正规博彩网站办公厅关于开展第二批国家旅游休闲街区认定工作的通知_页面_41.jpg221026114806284500_博彩网站转发博彩网站 - 亚洲正规博彩网站办公厅关于开展第二批国家旅游休闲街区认定工作的通知_页面_42.jpg221026114806284500_博彩网站转发博彩网站 - 亚洲正规博彩网站办公厅关于开展第二批国家旅游休闲街区认定工作的通知_页面_43.jpg221026114806284500_博彩网站转发博彩网站 - 亚洲正规博彩网站办公厅关于开展第二批国家旅游休闲街区认定工作的通知_页面_44.jpg221026114806284500_博彩网站转发博彩网站 - 亚洲正规博彩网站办公厅关于开展第二批国家旅游休闲街区认定工作的通知_页面_45.jpg221026114806284500_博彩网站转发博彩网站 - 亚洲正规博彩网站办公厅关于开展第二批国家旅游休闲街区认定工作的通知_页面_46.jpg221026114806284500_博彩网站转发博彩网站 - 亚洲正规博彩网站办公厅关于开展第二批国家旅游休闲街区认定工作的通知_页面_47.jpg221026114806284500_博彩网站转发博彩网站 - 亚洲正规博彩网站办公厅关于开展第二批国家旅游休闲街区认定工作的通知_页面_48.jpg