博彩网站
长者助手
简体
繁体
手机版
设为首页
|
加入收藏
首页
政务公开
正规博彩网站资讯
政务服务
特色服务
互动交流
首页
>
专题
>
一心一“艺”战疫情
>
各地支持企业发展的措施
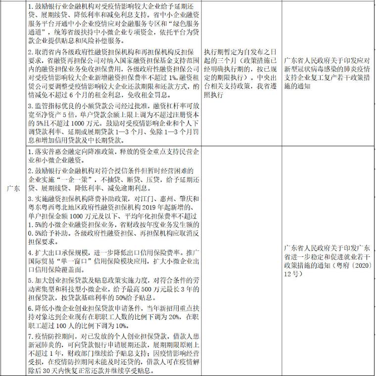
广东省应对疫情影响支持企业发展金融扶持政策涉文化和旅游企业措施汇总
时间 : 2020-02-28 17:09
来源 : 博彩网站 - 亚洲正规博彩网站政府门户网站
【字体:
大
中
小
】
【打印】
分享到:
您即将离开“博彩网站”网站,是否继续?
继续访问
放弃
分享到: